网站首页
关于绿源
公司简介
企业文化
装备设备
视频中心
技术中心
给水、软化水、锅炉
循环水系统
污水、生活污水、填料、曝气设备
钢铁企业循环回用水设备
城市污水处理设备
更多产品
制造业绩
图片工程
部分业绩
资质荣誉
绿源新闻
联系我们
您现在所在的位置: >
首页
>
技术中心
>城市污水处理设备
技术中心
技术中心 > 城市污水处理设备 > 刮、吸泥机系列设备
技术中心
给水、软化水、锅炉
给水设备
锅炉铺机设备系列
软水及除盐水设备系列
反渗透超滤EDI膜系列
循环水系统
玻璃钢冷却塔
供水设备系列
净水器设备系列
消毒设备系列
循环水设备系列
加药溶药搅拌系列
预处理、过滤器系列
电子处理器
污水、生活污水、填料、曝气设备
生活污水处理设备系列
填料、曝气设备系列
污水处理设备系列
钢铁企业循环回用水设备
钢铁污水处理设备
高效全自动自清洗过滤器
过滤器设备
加药装置设备
城市污水处理设备
滗水系列设备
除砂系列设备
地埋式、中水污水处理设备
格栅系列设备
刮、吸泥机系列设备
过滤设备
搅拌、加药系列设备
垃圾涌透液、焚烧炉系列
曝气系列设备
气浮装置
输送、压榨系列设备
污泥浓缩脱水系列设备
消毒设备
闸门、启闭机系列
提标改造(深度处理系列设备)
废气净化设备
除尘器系列
废气净化设备
噪声处理设备
消声器系列
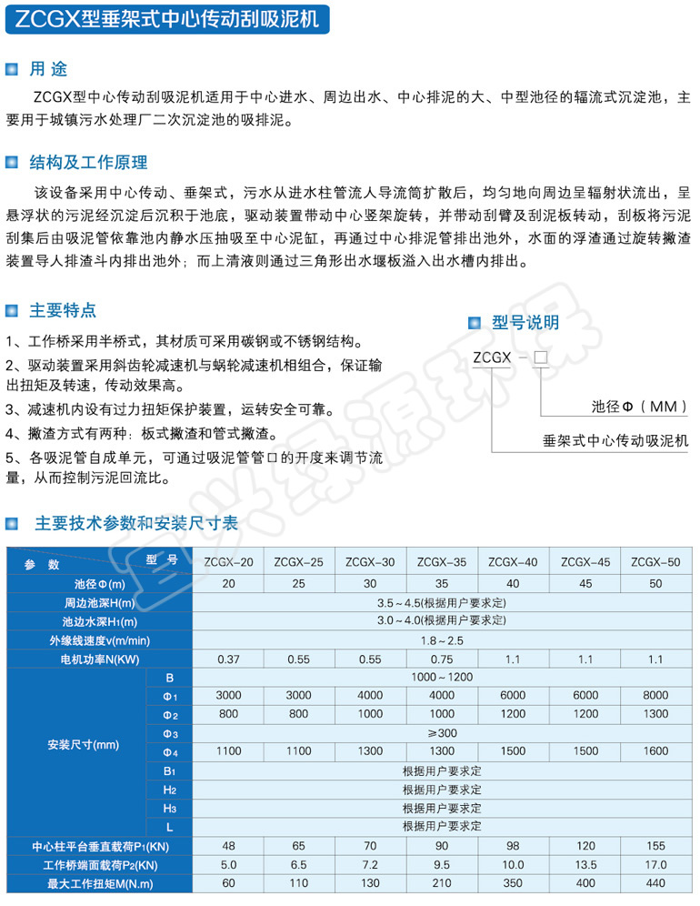
ZCGX型垂架式中心传动刮吸泥机
点击数:457次 添加时间:2023-05-08 [
打印
] [
返回
] [
收藏
]
关于绿源
公司简介
企业文化
装备设备
视频中心
产品展示
给水、软化水、锅炉
循环水系统
污水、生活污水、填料、曝气设备
钢铁企业循环回用水设备
城市污水处理设备
更多产品
新闻中心
联系我们
地址:宜兴市赛特大道25号 鹏鹞科技创新园15楼
电话:0510-87812465、13903117323
联系人:蒋国平
公司网站: ww.yxlyhb.com
公司邮箱:lyhb7878@163.com
Q Q:438965777
Copying(C)2023 宜兴市绿源环保设备有限公司
www.yxlyhb.com
All Rights Reserved. 苏ICP备
16014873号-1